맥솔

홈 > 제품소개 > Ferrite Magnet
Ferrite Magnet

제품소개

산화철을 주원료로 하여 열가소성 수지와 혼합하여 사출 성형하는 "페라이트 사출 자석" 제품과 소결 가공하여 제조하는 "페라이트 소결자석" 이 있고 가격이 저렴하여 가장 광범위하게 사용하는 제품

제품특징

  • 가격이 저럼
  • 산화에 대한 안정성으로 자동차 모터등 산업용으로 가장 많이 사용

제품적용

  • 자동차 DC모터,SPEAKER
  • Buzzer

제품특징

  • 샤프트 일체형으로 제품 제작 가능
  • 3차원의 복잡한 형상의 제품 제작
  • 극이방 방식으로 제작시 별도의 착자(자화) 작업 불필요

제품적용

  • 냉장고,에어컨,Fan motor등 각종 BLDC 모터
  • 각종 모터등의 위치 감지용 sensor
  • Buzzer

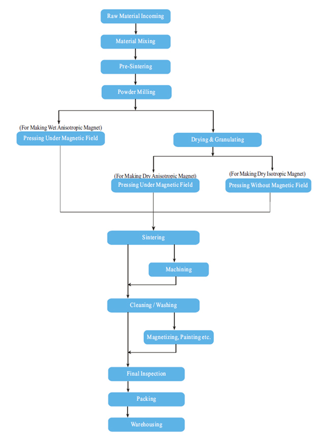
제품 사출자석 제조 공정도